Refer to the guide Setting up and getting started.
The Architecture Diagram given above explains the high-level design of the App.
Given below is a quick overview of main components and how they interact with each other.
Main components of the architecture
Main (consisting of classes Main and MainApp) is in charge of the app launch and shut down.
The bulk of the app's work is done by the following four components:
UI: The UI of the App.Logic: The command executor.Model: Holds the data of the App in memory.Storage: Reads data from, and writes data to, the hard disk.Commons represents a collection of classes used by multiple other components.
How the architecture components interact with each other
The Sequence Diagram below shows how the components interact with each other for the scenario where the user issues the command delete 1.
Each of the four main components (also shown in the diagram above),
interface with the same name as the Component.{Component Name}Manager class (which follows the corresponding API interface mentioned in the previous point.For example, the Logic component defines its API in the Logic.java interface and implements its functionality using the LogicManager.java class which follows the Logic interface. Other components interact with a given component through its interface rather than the concrete class (reason: to prevent outside component's being coupled to the implementation of a component), as illustrated in the (partial) class diagram below.
The sections below give more details of each component.
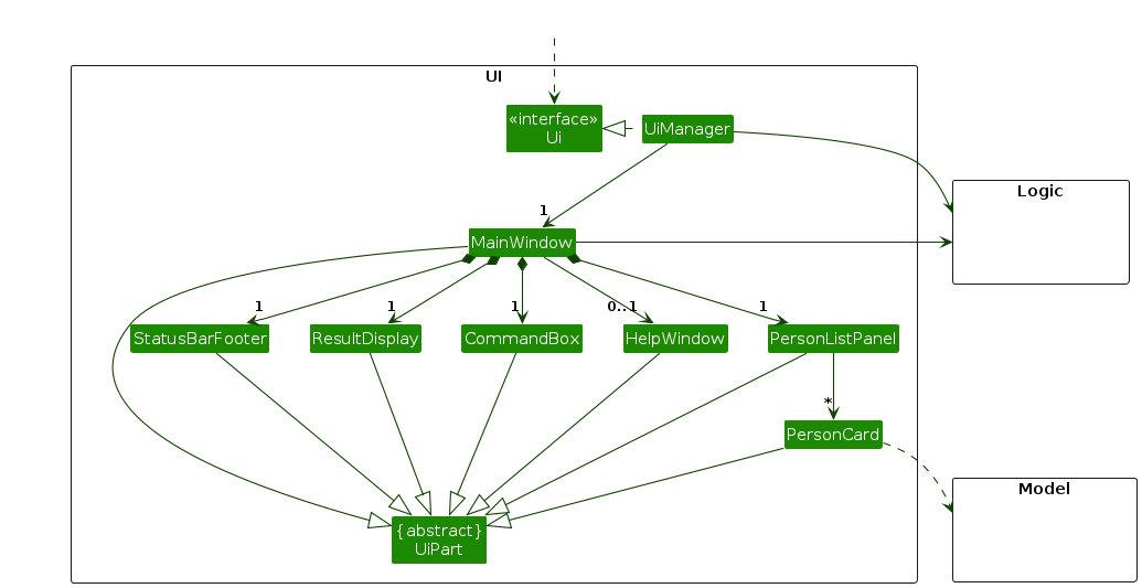
The API of this component is specified in Ui.java
The UI consists of a MainWindow that is made up of parts e.g.CommandBox, ResultDisplay, PersonListPanel, StatusBarFooter etc. All these, including the MainWindow, inherit from the abstract UiPart class which captures the commonalities between classes that represent parts of the visible GUI.
The UI component uses the JavaFx UI framework. The layout of these UI parts are defined in matching .fxml files that are in the src/main/resources/view folder. For example, the layout of the MainWindow is specified in MainWindow.fxml
The UI component,
Logic component.Model data so that the UI can be updated with the modified data.Logic component, because the UI relies on the Logic to execute commands.Model component, as it displays Person object residing in the Model.API : Logic.java
Here's a (partial) class diagram of the Logic component:
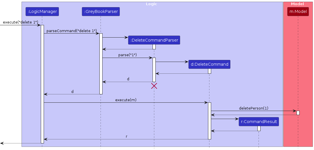
The sequence diagram below illustrates the interactions within the Logic component, taking execute("delete 1") API call as an example.
Note: The lifeline for DeleteCommandParser should end at the destroy marker (X) but due to a limitation of PlantUML, the lifeline continues till the end of diagram.
How the Logic component works:
Logic is called upon to execute a command, it is passed to an GreyBookParser object which in turn creates a parser that matches the command (e.g., DeleteCommandParser) and uses it to parse the command.Command object (more precisely, an object of one of its subclasses e.g., DeleteCommand) which is executed by the LogicManager.Model when it is executed (e.g. to delete a person).Model) to achieve.CommandResult object which is returned back from Logic.Here are the other classes in Logic (omitted from the class diagram above) that are used for parsing a user command:
How the parsing works:
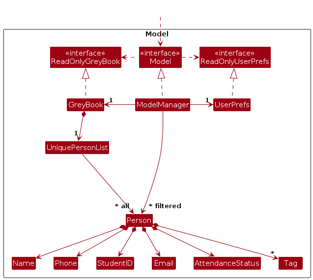
GreyBookParser class creates an XYZCommandParser (XYZ is a placeholder for the specific command name e.g., AddCommandParser) which uses the other classes shown above to parse the user command and create a XYZCommand object (e.g., AddCommand) which the GreyBookParser returns back as a Command object.XYZCommandParser classes (e.g., AddCommandParser, DeleteCommandParser, ...) inherit from the Parser interface so that they can be treated similarly where possible e.g, during testing.API : Model.java
The Model component,
Person objects (which are contained in a UniquePersonList object).Person objects (e.g., results of a search query) as a separate filtered list which is exposed to outsiders as an unmodifiable ObservableList<Person> that can be 'observed' e.g. the UI can be bound to this list so that the UI automatically updates when the data in the list change.UserPref object that represents the user’s preferences. This is exposed to the outside as a ReadOnlyUserPref objects.Model represents data entities of the domain, they should make sense on their own without depending on other components)Note: An alternative (arguably, a more OOP) model is given below. It has a Tag list in the GreyBook, which Person references. This allows GreyBook to only require one Tag object per unique tag, instead of each Person needing their own Tag objects.

API : Storage.java
The Storage component,
GreyBookStorage and UserPrefStorage, which means it can be treated as either one (if only the functionality of only one is needed).Model component (because the Storage component's job is to save/retrieve objects that belong to the Model)Classes used by multiple components are in the greynekos.greybook.commons package.
This section describes some noteworthy details on how certain features are implemented.
The proposed undo/redo mechanism is facilitated by VersionedGreyBook. It extends GreyBook with an undo/redo history, stored internally as an GreyBookStateList and currentStatePointer. Additionally, it implements the following operations:
VersionedGreyBook#commit() — Saves the current GreyBook state in its history.VersionedGreyBook#undo() — Restores the previous GreyBook state from its history.VersionedGreyBook#redo() — Restores a previously undone GreyBook state from its history.These operations are exposed in the Model interface as Model#commitGreyBook(), Model#undoGreyBook() and Model#redoGreyBook() respectively.
Given below is an example usage scenario and how the undo/redo mechanism behaves at each step.
Step 1. The user launches the application for the first time. The VersionedGreyBook will be initialized with the initial GreyBook state, and the currentStatePointer pointing to that single GreyBook state.
Step 2. The user executes delete 5 command to delete the 5th person in the GreyBook. The delete command calls Model#commitGreyBook(), causing the modified state of the GreyBook after the delete 5 command executes to be saved in the GreyBookStateList, and the currentStatePointer is shifted to the newly inserted GreyBook state.
Step 3. The user executes add n/David … to add a new person. The add command also calls Model#commitGreyBook(), causing another modified GreyBook state to be saved into the GreyBookStateList.
Note: If a command fails its execution, it will not call Model#commitGreyBook(), so the GreyBook state will not be saved into the GreyBookStateList.
Step 4. The user now decides that adding the person was a mistake, and decides to undo that action by executing the undo command. The undo command will call Model#undoGreyBook(), which will shift the currentStatePointer once to the left, pointing it to the previous GreyBook state, and restores the GreyBook to that state.
Note: If the currentStatePointer is at index 0, pointing to the initial GreyBook state, then there are no previous GreyBook states to restore. The undo command uses Model#canUndoGreyBook() to check if this is the case. If so, it will return an error to the user rather
than attempting to perform the undo.
The following sequence diagram shows how an undo operation goes through the Logic component:
Note: The lifeline for UndoCommand should end at the destroy marker (X) but due to a limitation of PlantUML, the lifeline reaches the end of diagram.
Similarly, how an undo operation goes through the Model component is shown below:
The redo command does the opposite — it calls Model#redoGreyBook(), which shifts the currentStatePointer once to the right, pointing to the previously undone state, and restores the GreyBook to that state.
Note: If the currentStatePointer is at index GreyBookStateList.size() - 1, pointing to the latest GreyBook state, then there are no undone GreyBook states to restore. The redo command uses Model#canRedoGreyBook() to check if this is the case. If so, it will return an error to the user rather than attempting to perform the redo.
Step 5. The user then decides to execute the command list. Commands that do not modify the GreyBook, such as list, will usually not call Model#commitGreyBook(), Model#undoGreyBook() or Model#redoGreyBook(). Thus, the GreyBookStateList remains unchanged.
Step 6. The user executes clear, which calls Model#commitGreyBook(). Since the currentStatePointer is not pointing at the end of the GreyBookStateList, all GreyBook states after the currentStatePointer will be purged. Reason: It no longer makes sense to redo the add n/David … command. This is the behavior that most modern desktop applications follow.
The following activity diagram summarizes what happens when a user executes a new command:
Aspect: How undo & redo executes:
Alternative 1 (current choice): Saves the entire GreyBook.
Alternative 2: Individual command knows how to undo/redo by itself.
delete, just save the person being deleted).{more aspects and alternatives to be added}
{Explain here how the data archiving feature will be implemented}
Target user profile:
Value proposition: Optimised contact management system for clubs and societies, supporting the administration of common club activities like projects or competitions.
Priorities: High (must have) - * * *, Medium (nice to have) - * *, Low (unlikely to have) - *
| Priority | As a … | I want to … | So that I can… |
|---|---|---|---|
* * * | committee member | "add a member manually with name contact number email etc" | the roster stays up to date. |
* * * | committee member | I can deactivate (or delete) a member | so that we keep history without cluttering the active list. |
* * * | committee member | I can view member details | |
* * * | secretary/attendance taker | "I can mark a member as present absent late or excused" | so that attendance status is specific. |
* * | committee member | "I can assign roles (admin secretary project lead member)" | so that permissions are appropriate. |
* * | committee member | I can restrict access to contact details to authorized roles | so that member privacy is protected. |
* * | committee member | I can edit a member’s details | so that corrections don’t require creating duplicates. |
* * | committee member | "I can search members by name email tag or year" | so that I can locate people fast. |
* * | secretary/attendance taker | I can create an attendance session with date/time and event name | so that attendance is organized by event. |
* * | secretary/attendance taker | I can bulk-mark attendance for selected members | so that I can save time for large events. |
* * | committee member | I can export attendance for a date range to CSV | so that I can submit readable records to others. |
* * | committee member | I can create a project/competition entry with a title and description | so that it can be referenced and managed. |
* * | committee member | I can assign members to a project | so that teams are clearly defined. |
* * | committee member | I can archive completed projects | so that active views remain uncluttered. |
* * | committee member | I can download the full roster to CSV | so that I can share it with others. |
* * | committee member | I can generate a report of attendance by month | so that I can review engagement over time. |
* * | committee member | "I can configure required fields (e.g. emergency contact)" | so that we collect essential information. |
* * | committee member | "I can export an event-day contact sheet (names emergency contacts notes)" | so that on-site management is safer. |
* * | committee member | "I can define project-specific custom fields (e.g. competition category team code)" | so that required metadata is captured. |
* * | committee member | I can track equipment checkout and return by member | so that gear is accounted for. |
* * | committee member | I can import members from a CSV (or other common formats) | so that I can onboard a whole cohort quickly. |
* | committee member | I can merge duplicate member records | so that reports are accurate. |
* | committee member | "I can tag members with attributes (e.g. role skills year of study)" | so that I can find suitable members quickly. |
* | committee member | I can see attendance rates per event and per group | so that I can identify engagement trends. |
* | committee member | I can move a member from one project to another | so that team changes are reflected accurately. |
* | committee member | "I can see a dashboard showing member count active projects and average attendance" | so that I can monitor club health at a glance. |
* | committee member | I can view an audit log of edits to member profiles | so that changes are traceable. |
* | committee member | "I can create event templates (title location default attendees)" | so that recurring events are faster to set up. |
* | committee member | I can auto-assign duties based on availability and past load | so that work is distributed fairly. |
* | committee member | "I can target messages by a saved filter (e.g. year=2 AND skill=web_app)" | so that only relevant members are contacted. |
* | committee member | I can flag a member as on probation with an expiry date | so that restrictions are visible and time-bound. |
* | committee member | "I can log an incident linked to an event (e.g. injury conduct)" | so that follow-up is tracked. |
* | committee member | I can assign a temporary “attendance taker” role for a single event | so that volunteers can help without broad access. |
* | committee member | I can freeze an attendance session after review and require a reason to reopen | so that records are tamper-resistant. |
* | committee member | "I can set composition caps when forming teams (e.g. max 2 Year-1s)" | so that rules are enforced automatically. |
(For all use cases below, the System is the GreyBook and the Actor is the user, unless specified otherwise)
Use case: Add a member
MSS
User requests to add a specific member to the list, providing their name, email, phone number, studentID, and role.
GreyBook adds the member
GreyBook shows a success message
Use case ends.
Extensions
Use case: Delete a member
MSS
User requests to list members
GreyBook shows a list of members
User requests to delete a specific member in the list, providing their index in the list, or their studentID.
GreyBook deletes the member
GreyBook shows a success message
Use case ends.
Extensions
2a. The list is empty.
Use case ends.
3a. The given index is invalid.
3a1. GreyBook shows an error message
Use case resumes at step 2.
3b. The given studentID does not exist.
3b1. GreyBook shows an error message, possibly suggests a similar studentID
Use case resumes at step 2.
Use Case: Mark Attendance for a member
MSS
Use case ends.
Extensions
2a. The list is empty.
Use case ends.
3a. The index is invalid
3a1. GreyBook shows an error message
Use case resumes at step 2.
3b. The studentID does not exist in the system.
Use case resumes at step 2.
3c. The attendance status is invalid
3c1. GreyBook shows an error message
Use case resumes at step 2.
Use Case: Export Attendance to CSV
MSS
Use case ends.
Extensions
1a. No attendance data exists
1a1. GreyBook shows a info message
Use case ends
4a. Error occurred while trying to write CSV data to file
4a1. GreyBook shows an error message, prompts user to try downloading again
Use case resumes at step 3.
{More to be added}
17 or above installed.{More to be added}
Given below are instructions to test the app manually.
Note: These instructions only provide a starting point for testers to work on; testers are expected to do more exploratory testing.
Initial launch
Download the jar file and copy into an empty folder
Double-click the jar file Expected: Shows the GUI with a set of sample contacts. The window size may not be optimum.
Saving window preferences
Resize the window to an optimum size. Move the window to a different location. Close the window.
Re-launch the app by double-clicking the jar file.
Expected: The most recent window size and location is retained.
{ more test cases … }
Deleting a person while all persons are being shown
Prerequisites: List all persons using the list command. Multiple persons in the list.
Test case: delete 1
Expected: First contact is deleted from the list. Details of the deleted contact shown in the status message. Timestamp in the status bar is updated.
Test case: delete A0123456J (assuming a person with this student ID exists)
Expected: Contact with student ID A0123456J is deleted from the list. Details of the deleted contact shown in the status message. Timestamp in the status bar is updated.
Test case: delete 0
Expected: No person is deleted. Error details shown in the status message. Status bar remains the same.
Test case: delete A9999999W (assuming no person with this student ID exists)
Expected: No person is deleted. Error message "Error, user does not exist." shown in the status message.
Other incorrect delete commands to try: delete, delete x, delete INVALID_STUDENTID, ... (where x is larger than the list size)
Expected: Similar to previous.
{ more test cases … }
Dealing with missing/corrupted data files
{ more test cases … }